地域・業界とのつながり
経済産業省「地域未来牽引企業」
|
経済産業省より「地域未来牽引企業」に選定されました。 「地域未来牽引企業」は地域の特性を生かして高い付加価値を創出し、地域の事業者等に対する経済的波及効果を及ぼすことにより地域の経済成長を力強く牽引する事業を更に積極的に展開されること、または、今後取り組まれることが期待されています。 当社丸源飲料工業株式会社は選定企業の一員として、その期待を胸に行動して参ります。 |
![]() |
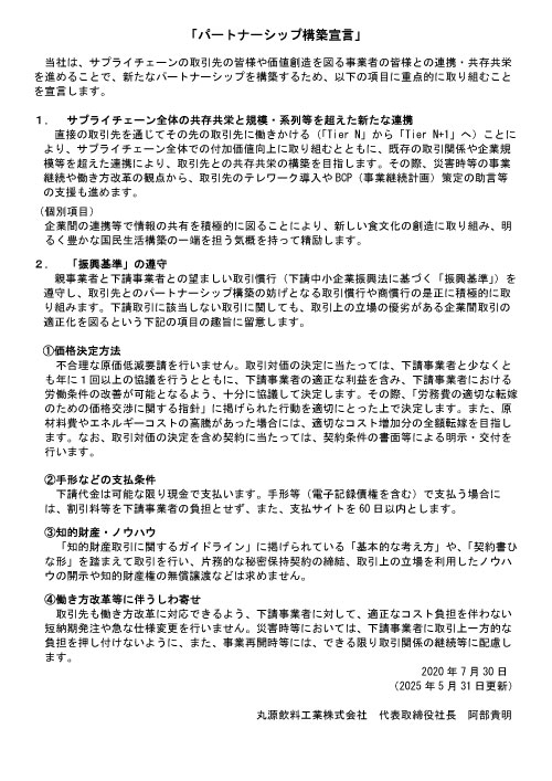
経済産業省 中小企業庁「パートナーシップ構築宣言」
|
丸源飲料工業株式会社(代表取締役社長 阿部貴明)は、2020年5月に開催した経済界、労働界及び関係閣僚をメンバーとする「未来を拓くパートナーシップ構築推進会議」において導入された「パートナーシップ構築宣言」の仕組みに賛同し、取引先との連携・共存共栄を進めることをめざし、2020年7月30日に同宣言を致しました。 |
![]() |
すみだ北斎美術館(ネーミングライツ・パートナー)
100年経営の会主催「優良100年企業」受賞
|
2019年7月3日(水)、100年経営の会/日刊工業新聞社 主催(中小企業庁/関東経済産業局 後援)の第4回100年企業顕彰にて「優良100 年企業」を受賞しました。 |
![]() |
健康保険組合連合会東京連合会「健康優良企業」
|
健康優良企業を目指して、企業全体で健康づくりに取組むことを宣言し、推進項目に鋭意取り組んだ結果【銀の証】の認定を取得しました。
|
![]() |
リンク先一覧
- 墨田区関連団体
- 業界団体




